Novosti

Natječaj za dodjelu stipendija HŽ Infrastrukture d.o.o. redovitim studentima za akademsku godinu 2023./2024.

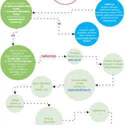
Natječaj za dodjelu stipendija HŽ Infrastrukture d.o.o. redovitim studentima za akademsku godinu 2023./2024.

HŽ Infrastruktura d.o.o. odlučila je u akademskoj godini 2023./2024. dodijeliti 25 stipendija redovitim studentima završne (treće) godine prijediplomskih i obje godine diplomskih studija iz područja željezničkog prometa (5), strojarstva (5), građevinarstva (5) i elektrotehnike (10).

Natječaj za dodjelu stipendija HŽ Infrastrukture d.o.o. redovitim studentima za akademsku godinu 2023./2024.
Erasmus info dani

Erasmus info dani

Povodom objavljenog Natječaja za mobilnost u svrhu Erasmus studija u ljetnom semestru ak. god. 2023./2024. planiramo održati online Erasmus info dane...

Erasmus info dani
First7677787981838485Last